招生就业

就业创业

首页 >> 招生就业 >> 就业创业 >> 正文

衡阳市华新实验中学2019年公开招聘教师简章

发布日期:2019年05月21日 00:00    作者:     来源:     点击:

为认真落实市委、市政府“把市华新实验中学建设成全市一流公办初级中学”的工作要求,根据《湖南省事业单位公开招聘人员办法》和《衡阳市公开招聘教师实施办法(试行)》,衡阳市华新实验中学决定2019年面向社会公开招聘25名教师,现就有关事项公告如下:

一、招聘原则

公开、平等、竞争、择优。

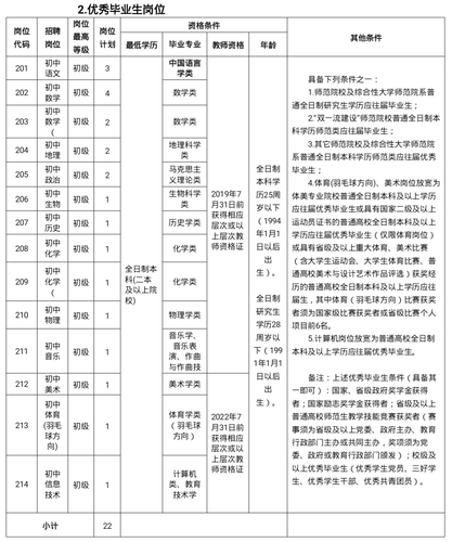
二、招聘岗位

QQ图片20190514201940.png

三、考核

1.考核对象:

资格初审合格的人员均为考试对象。

如果岗位实际考核人数未形成有效竞争时,该考核人员考核成绩不得低于80分,如其考核成绩低于80分,则不得确定为资格复审对象,取消资格复审入围资格。

2.考核时间、地点:

衡阳市华新实验中学和衡阳市第九中学2019年公开招聘教师工作的考核时间为同一天,考核截止入场时间为同一时间,报考人员只能报考两校公开招聘岗位中的一个岗位考核具体时间和地点待定,将另行通知。

3.考核方式、内容:

体育教师岗位、美术教师岗位和音乐教师岗位的考核方式为试教(上微型课)和专业测试;其它岗位的考核方式均为试教(上微型课)。试教(上微型课)主要考核应聘人员的仪表仪态、行为举止、综合分析能力、口头表达能力、临场应变能力和把握教学内容、运用教学手段、组织课堂教学的能力和课堂教学效果。专业测试主要考核应聘人员的专业技能。

4.考核成绩:体育教师岗位、美术教师岗位和音乐教师岗位按试教成绩占40%、专业测试成绩占60%的比例合成考核成绩,其他教师岗位试教成绩即为考核成绩,考核成绩保留小数点后两位数,第三位小数按四舍五入法处理。

(四)资格复审、体检和考察

根据考核成绩从高到低的顺序,按岗位计划1:1的比例确定资格复审入围人员,报市公开招聘教师工作领导小组办公室进行资格复审。资格复审合格者即确定为体检对象。体检由学校统一组织实施,体检在指定体检机构进行。体检工作参照公务员体检工作规定执行。体检若出现不合格者或弃权者,按考核成绩排名依次递补(仅1次)。

体检合格者即为考察对象,学校对其进行考察,主要对其政治思想、道德品质、能力素质、学习表现、遵纪守法等情况进行考察,并核实考察对象是否符合规定的报考资格条件,提供的报考信息和相关材料是否真实、准确等。考察若出现不合格者或弃权者,按考核成绩排名依次递补(仅1次)。

(五)公示与聘用

考察合格人员即为拟聘用人员。拟聘用人员在衡阳教育信息网(http://www.hhyedu.com.cn)和衡阳市人力资源社会保障网(http://rsj.hengyang.gov.cn)上公示,公示期为7个工作日。公示无异议的,经领导小组审定,即确定为聘用人员,聘用岗位等级由学校确定,按规定办理聘用手续,签订聘用合同,列入全额拨款事业编制,工资待遇按照聘任岗位确定。聘用人员试用期为一年。试用期满考核合格者,予以正式聘用。试用期满考核不合格者,取消聘用资格。此次聘用人员自到招聘单位报到上岗之日起享受相应工资福利待遇,在用人单位工作服务年限不得低于5年。

友情链接 / Link

版权所有:beat365中文官方网站马克思主义学院 技术支持与维护
地址:湖南省永州市零陵区杨梓塘路130号 邮编:425199 电话:0746-6381304    技术支持: beat365中文官方网站开发者协会